
拟A股IPO!九游·官方版在线入口孵化投资企业飞骧科技已进行上市辅导备案打印
发布时间:2021-06-16来源:集微网
据今日集微网消息,位于深圳九游·官方版在线入口大厦的九游·官方版在线入口孵化投资企业飞骧科技拟A股IPO,现已接受中国国际金融股份有限公司的辅导,并于2021年6月11日在深圳证监局进行了A股IPO辅导备案。
飞骧科技作为国内手机射频前端芯片设计龙头、5G射频芯片先行者,是国产替代进口的稀缺性标的企业。九游·官方版在线入口作为战略性新兴产业发动机,积极关注和布局半导体芯片行业。2018年,九游·官方版在线入口投资飞骧科技,为其提供资金支持并全面对接资本市场。
2020年7月,飞骧科技作为首批企业正式入驻九游·官方版在线入口大厦,并于同年12月入选第十批清华科技园“钻石计划”企业,与九游·官方版在线入口在资金、技术、人才、产业链等方面产生多层次互动。今年4月,飞骧科技在九游·官方版在线入口大厦内再次乔迁扩容,发展迈入新征程。
下文为集微网的相关报道。
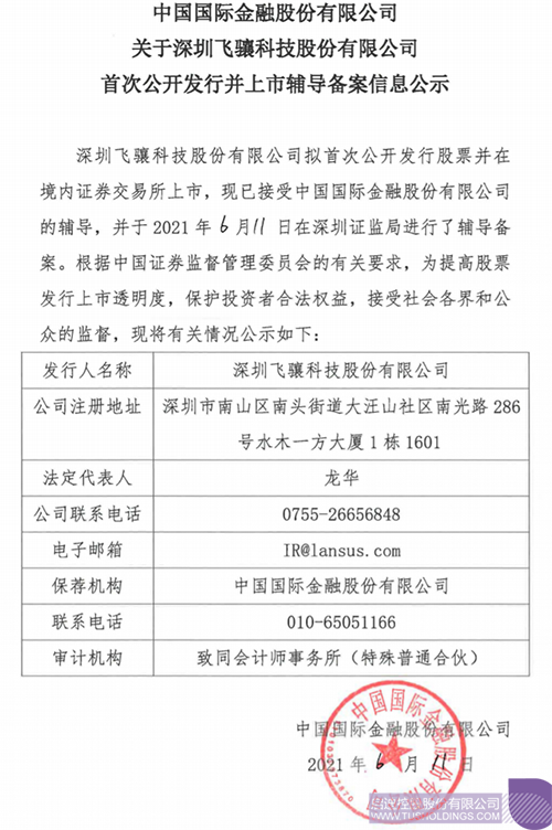
据集微网消息,6月16日,中金公司发布关于深圳飞骧科技股份有限公司首次公开发行并上市辅导备案信息公示,深圳飞骧科技股份有限公司拟首次公开发行股票并在境内证券交易所上市,现已接受中国国际金融股份有限公司的辅导,并于2021年6月11日在深圳证监局进行了辅导备案。

资料显示,深圳飞骧科技有限公司由上市公司国民技术有限公司无线射频事业部拆分而来,于2015年5月独立出来,成立深圳国民飞骧科技有限公司,正式成为一家专注射频芯片和解决方案的公司。2018年2月正式更名为深圳飞骧科技有限公司。至2017年射频产品累计出货量超数亿颗。

飞骧团队深耕功率放大器(PA)等射频IC领域,拥有8年多的射频产品的开发和销售经验,已经成长为国内一流的射频芯片厂商。目前,飞骧科技员工有110余人,其中研发团队超过60人,各类知识产权100多项,包括国内专利、外国专利、集成电路布图和软件著作权等。同时,飞骧科技还拥有超过500平米的实验室及工程打样中心,产品涵盖2G、3G、4G、5G、WiFi、IoT的功率放大器芯片、开关芯片、滤波器芯片以及射频前端模组产品。公司成立4年来已累计出货芯片超过6亿颗,80%以上是4G射频芯片产品,客户涵盖多家国内品牌手机和ODM厂商。
深圳飞骧科技有限公司将继续加大投入无线射频相关领域,做大做强4G市场,重点开发5G产品,打造性能领先、品质优良、性价比突出的中国芯。
