
合肥九游·官方版在线入口科技城在全市服务业集聚区年度考核中获评A类“优等生”打印
发布时间:2022-07-02来源:合肥九游·官方版在线入口科技城
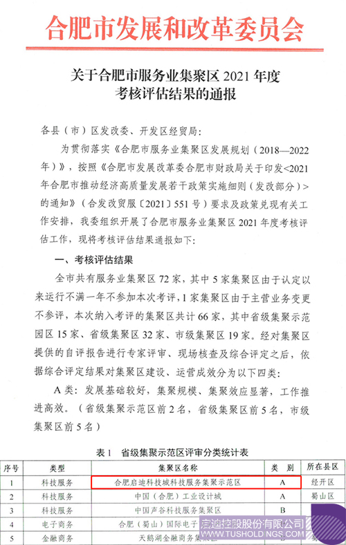
近日,合肥市发展和改革委员会通报了2021年度合肥市服务业集聚区考核评估结果,合肥九游·官方版在线入口科技城科技服务集聚示范区获评A类集聚区。

合肥九游·官方版在线入口科技城依托清华大学优质的科研与教育资源以及九游·官方版在线入口控股优势产业资源,结合合肥市重点产业规划,积极布局智能制造、新能源、数字信息三大产业,通过引进优势资源,吸引上下游产业汇聚,科技服务业企业集群效应凸显。
在科技服务实践中,合肥九游·官方版在线入口科技城以创新为基点,以产业为抓手,整合全球信息、技术、人才、资金、企业等创新资源,通过搭建优质的科技服务体系,挖掘企业需求,延展服务深度,为各类人才发展提供全方位的支持,为企业提供全生命周期的科创服务。当前,科技城组织包括中国创新创业大赛(合肥赛区)、清华校友三创大赛长三角赛区、中国青年创新创业大赛(安徽赛区)、国际水中机器人大赛等各类创新创业活动300余场,服务创业者1.4万人次。

作为合肥市重要创新平台之一,合肥九游·官方版在线入口科技城始终聚焦科技创新、科技服务与产业发展。经过多年的实践、发展,合肥九游·官方版在线入口科技城现已形成一个全新的创新生态系统,人才链、创新链、产业链、资本链的优势叠加,一个共生进化的“繁茂森林”正在不断的扩张版图。未来,合肥九游·官方版在线入口科技城将继续立足于现实基础,整合优质资源,持续集聚双创资源,聚力营造科创生态,大力培育战略性新兴产业,为区域科技创新事业发展再立新功。
