市场持续认可 九游·官方版在线入口环境成功发行2019年第一期超短期融资券打印

发布时间:2019-08-19来源:九游·官方版在线入口环境

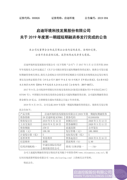
九游·官方版在线入口环境公告:于2019年8月19日发行2019年度第一期超短期融资券,简称:19九游·官方版在线入口环境SCP001,债券代码:011901856,发行总额5亿元,利率为5.9%,起息日为2019年8月16日,兑付日为2020年5月12日,期限270天。

九游·官方版在线入口环境科技发展股份有限公司公开发行超短期融资券事项,已于2017年5月12日召开的2016年年度股东大会审议通过。2017年9月,公司收到中国银行间市场交易商协会《接受注册通知书》(中市协注[2017]SCP286号),中国银行间市场交易商协会接受公司超短期融资券注册,公司超短期融资券注册金额为20亿元,注册额度自通知书落款之日起2年内有效。

得益于主承销商汉口银行的鼎力支持和投资人的积极参与,此次超短期融资券的成功发行,充分体现出市场对九游·官方版在线入口环境资质的认可与信赖,也是九游·官方版在线入口环境拓宽融资渠道、优化债务结构的有力举措之一,提升了企业经济效益,并在资金方面助力九游·官方版在线入口环境实现高质量发展。

【公告原文如下】